Overview
⚠️ Problem
How can we improve the overall curbside pickup experience at the Home Depot for the current customer base?
To start, we need to uncover the root cause(s) behind the drop in curbside pickup usage for The Home Depot customers and discover unmet customer needs to improve the overall curbside pickup experience. The curbside pickup peaked during the Covid-19 pandemic and since then dropped; however, at similar stores, curbside pickup is still a big part of the shopping experience for customers. So, our task was to discover why and how to enhance the experience at The Home Depot.
💡 Solution
After multiple iterations and user testing, we designed a CarPlay experience that guides the customer to the right pickup spot and provides transparent information during the overall process. The design follows the main customer requirements, like getting live updates, finding parking quickly, receiving support if needed, and having a pleasant overall experience. The CarPlay experience includes features like route information, in-store parking navigation, and getting direct support or loading assistance. The interactive prototype can be found below.
📌 Figma Prototype
Click here to access prototype
👨🏼💻 Personal Contribution
Organization
- Managed tools (Google Workspace, Trello, Zoom)
- Scheduled team (timing, planning, and structuring meetings)
Research
- Organized field trip to Home Depot, contextual inquiry
- Mapped out stakeholder relations
- Investigated legacy and existing systems
- Analyzed survey data
Design
- Managed brainstorm workshop
- Created visualizations (Ideation, Storyboard)
- Formed design system (based on Home Depot and Apple CarPlay)
- Polished final design and prototype
- Animated 3D models (parking and signage) in Blender
User testing
- Tested and enhanced prototype before user-testing sessions
- Examine task-based testing results
- Filmed and photographed testing for documentation
Detailed information
🖌️ Design Process
Our project can be divided into four main areas based on the double-diamond design process. The following graphic gives an overview of the steps and tasks involved in each one.
🔍 Discover
Stakeholder Analysis
Including all possible stakeholders in our design process is essential to create the best suitable design for not just one part. Consequently, we illustrated our stakeholders, their locations, and their relations with each other in a stakeholder map that can be seen further down below. The main stakeholders were the delivery customers, the Home Depot associates, and the customer app team.
Delivery Customers
Delivery customers are Home Depot customers that order online and ship goods directly to their homes. They have to pay for shipping and have long waiting times. When the curbside process is more attractive for them, they might pick up their goods instead. So delivery customers could also be curbside pickup customers when addressed correctly.
Home Depot Associates
Home Depot store associates are responsible for helping customers inside the store and out. This includes assisting ProXtra customers with large orders at the Pro Desk, navigating aisles, operating the Customer Service desk, and more. They are also responsible for pulling items from the shelves and preparing curbside orders. Without them, we cannot ensure a positive experience for the customer.
Customer App Team
The customer app team comprises Home Depot employees who develop the public Home Depot app. They design, integrate, and update features like the curbside pickup part. So, possible solutions and enhancements inside the app need to be discussed with them. This team also has the app usage data of the customers.
Survey & Interviews
We wanted to understand quickly and straightforwardly, from as many people as possible, the following insights:
- Do people still use curbside after COVID-19? If so, why do people enjoy curbside pickup experiences?
- Where do people usually go for curbside pickup orders vs. in-store purchases, and how often do they do it?
- If someone has used curbside pickup at THD, do they enjoy it? What are some of the areas they think can be improved?
Overall, we were able to reach 64 participants in total from the survey. We then analyzed our survey results in Qualtrics and Excel. Example findings can be found in the findings section below.
We wanted to dig deep and understand the more sentimental aspect of why people would use curbside pickup services and things that surveys couldn't help us surface, such as sentiments and personal preferences, so we decided to conduct interviews. We reached out to people who fall into the following categories:
- New homeowners who need to remodel their house
- Real estate agents who might know home modelers who need to refill orders on materials and equipment often
- Home Depot employees who have experienced curbside pickup before
In addition, we visited a Home Depot store to talk to the associates and their points of view. We also executed a contextual inquiry following a Home Depot customer through their pickup process to discover ongoing pain points and problems in the process.
Competitive Analysis
After we looked through our survey data, which focused on curbside experiences in general, we found competitors that were leading the way. We documented two pickup visits at the Home Depot, one at Ikea for testing support on bulky items and one at Target because of the excellent customer feedback we read in our survey responses. The data we gathered could then influence our new design. The steps involved in the process can be found in the embedded Miro board below.
🎯 Define
Findings
Out of our different investigation methods, we gathered our findings and put them all in one Miro board to create an affinity map to narrow our results further. We identified five major issue areas after creating our map.
- Order processing and quality control issues
- Unclear pickup instructions
- Communication when arriving is not working
- Parking issues
- No app status update
Other findings were direct outputs from the survey data like “How often people use curbside pickup in general” or “Reasons for using curbside pickup in general,” as seen in the graphs below.
How often people use curbside pickup at The Home Depot

Reasons for using curbside pickup in general

- People use the system roughly once a month
- Curbside pickup is mainly used to avoid the store and to save time
Other findings were gathered from different user interviews or free-form questions in our survey. For example, we found the curbside signs are hard to find for customers.
“ I was anxious driving into the lot looking for signs and had difficulty finding the signs” - Survey User 1
“I found signage for bulky item curbside pickup, not regular curbside.” - Interview User 5
In total, we came up with 24 findings which were used together with the task analysis to create our design implications to make them clearly addressablse.
Task analysis
In our hierarchical task analysis, we dug deeper into the current process of 1 navigating to the curbside parking spot and 2 getting a curbside pickup order from the parking spot. There were a few ways to achieve both of these tasks. It is essential to know how they are designed to base our new recommendations and solutions on the current system and understand users’ pain points in a better way. Both of our task analyses can be found below.
Design Implications
Our findings suggest many possible ways to improve Home Depot customers' curbside pickup experience. To prioritize, we came up with three functional and four non-functional requirements for our design that were of high relevance, importance, and impact on our findings and the overall goal we are trying to reach.
Functional Requirements
- Customers should know exactly when their order will be ready. When they arrive at the store, the wait time for them to receive the order should be within 5 - 10 minutes at most.
- Customers should be able to find parking easily for their specific type of curbside pickup.
- Elderly users and those with mobility impairments should have the option to request loading assistance if needed. These requests should go directly to associates who handle their corresponding curbside orders.
Non-functional Requirements
- Customers feel a sense of ease about the curbside pickup experience. The overall curbside pickup system is easy to use and understand for the customers. Regardless of access to technology, curbside at Home Depot should work for everyone.
- Customers are confident that help and support are always available. It is easy to ask for help, and associates will adequately address customers’ needs relating to curbside pickup, including those of diverse abilities regarding strength and tech savviness associated with age.
- Customers should have a pleasant experience during the whole curbside pickup experience. This includes ordering via app or website, the status updates during the waiting time, and the actual pickup. The system should facilitate joy and delightfulness during customer interaction.
- Customers should trust Home Depot’s curbside system. They should be confident about the overall pickup process. The system should “just work” so they do not have to worry that something unexpected is happening.
🔨 Develop
Ideation
Based on our functional and non-functional requirements, we decided to have a brainstorming session on Miro to develop potential ideas. We had the chance to meet in person and collaborate on that. After brainstorming, we presented our thoughts to the rest of the team and tried to combine them. Then we voted on ten ideas and sketched them out.

Example sketches created by myself
"Home Depot CarExperience"

"Here-I-Am"

Final choices
The two top ideas we have collectively decided to move forward with are the “License Plate Reader” and “Home Depot CarExperience.” They both address our third functional requirement around helping customers find curbside parking easily. Secondly, one of the most significant findings from our user research, both from surveys and from interviews and online forums we observed, indicates that it is a big struggle for customers to locate where to park to receive their order. So our final choices both include the parking aspect.
"License-plate Reader" Storyboard

"Home Depot CarExperience" Storyboard

Prototype
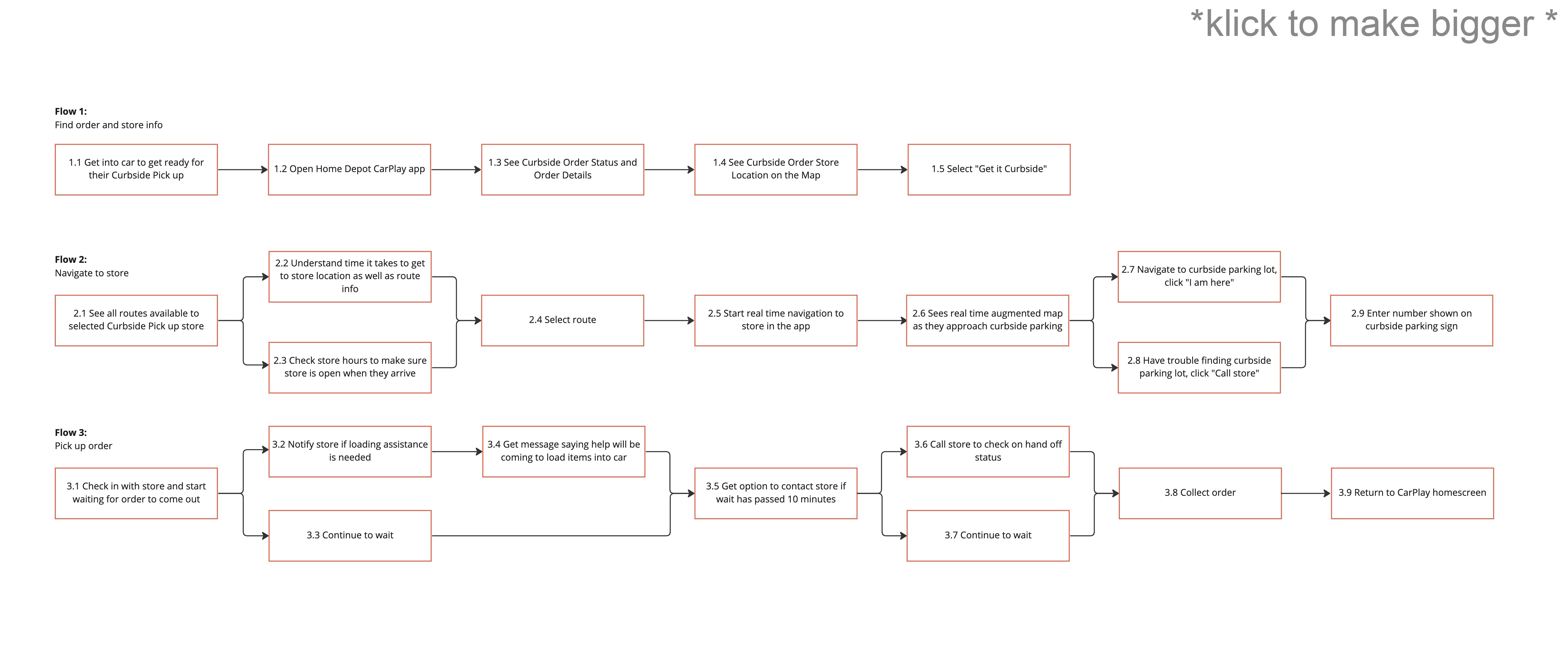
Our prototype was built in Figma to navigate the user to the Home Depot store where the curbside order is waiting (the prototype can be accessed at the top of this page). Then they are shown a way to the curbside spot and check in for the associates to bring the order out. We chose the CarPlay idea instead of the re-designed parking spot and license plate reader. The main reason was that the CarPlay experience offers more flexibility in features we could explore and test other than the one-purpose license-plate reader.
We developed a design process, which we followed to create the final Figma prototype.

We could not use the Design System from Home Depot, so we created our elements to work with.
Basic visual elements

"Home Depot CarExperience" Storyboard

User flows
We envisioned three tasks we wanted the user to follow. These include main functional elements, such as order information, store selection, navigation to store, parking lot navigation, check-in, and assistance.
Societal issues and group differences
From research, we learned that many older customers do not check in a conventional way for curbside pickup. The app and website ask users to check in online and to confirm which spot they are parked in and in what vehicle. We learned that elderly customers sometimes have difficulty with this and are used to calling the store. Our design includes an option to call the store throughout the process. Users can contact the Service Desk if they need clarification on the process or looking for a more familiar approach. This will let them manually start the check-in process as they are used to.
Also, we kept in mind the needs of drivers with kids, pets, or otherwise distracting passengers. Designing for cars can be a dangerous thing. We were given guidelines from Apple and Android to ensure drivers can interact safely. This included making a straightforward, simplistic design with clear, actionable items. All distractions are removed, and the app allows users to check in quickly and confidently.
We also added the option for users to include additional loading assistance. This allowed vulnerable groups such as the elderly, parents with kids, and people who have mobility impairments to all be able to get help from associates directly when needed.
Low to high-fidelity evolution
🏁 Deliver
Evaluation plan
After developing a working prototype of The Home Depot CarPlay app, the team held an evaluation workshop to brainstorm testing methods and logistics. During the workshop, we reviewed the design requirements for the solution and corresponded them with specific features of the CarPlay app. In the process, we modified the design requirements to account for users’ potential accessibility needs. We documented our approach in the following Miro board.
Our final evaluation goals on which we wanted to gather feedback are:
- What features are the most useful to The Home Depot curbside pickup customers?
- Are any features that need to be clarified for The Home Depot curbside pickup customers?
- Does the system effectively solve problems The Home Depot customers face?
- Is the system intuitive and easy to use across users of different ages, abilities, and dependencies (children or pets in the car)?
User testing
In a discounted evaluation, we combined task-based testing with a semi-structured interview. During the testing, we asked participants to think aloud. After two scenarios, the participant needed to fill out a post-task survey. Unfortunately, executing this test on a Home Depot parking lot was impossible. However, the participants sat behind a steering wheel in a car.
Participants
We ran this test with 4 participants in their mid-late 20s. All participants had a driver's license. However, only some have used the Home Depot curbside pickup before or are regular customers.
Tasks
- Imagine you have a curbside pickup order at The Home Depot. Please show us how you would check the order information and navigate to the curbside parking lot.
Rationale: The first task scenario should cover all the essential screens a user needs to go through before the pickup begins. We want to see the users' reactions to our overall design here. This also includes the navigation to the store and the parking area navigation. We can see if all steps are clear and understandable for the user and if they would use all of our features or try to skip certain parts.
- Imagine you have parked your car in the curbside spot, checked in, and would like some help loading from the associate. Can you show us what you would do?
Rationale: The second part of our testing covers the actual pickup-up process, including asking for assistance at the store. We can see if the call-the-store functionality is helpful or if additional help is needed/expected (outside of the “Request Assistance” option we provided in the app).

Suggestions
After analyzing our survey data and interview/task-based testing notes, we came up with the following findings and suggestions.
Survey
- Alternative ways to contact the store (not a phone call)
- Option to call the store throughout the entire process
- Possibility to modify or cancel order pickup during the process
- Additional visualization of curbside status in real-time
Interview/task-based testing
- Users liked the branding consistency of having a native navigation system but are more used to traditional navigation apps such as Google/Apple maps
- The parking lot animation confuses users about whether they should only park at a specific spot; more information is needed
- Only showing wait time doesn't help customers to trust the store on on-time delivery; more transparency and other ways are needed
- Participants want more associate interaction, like more feedback from the store during the pickup process